江西財經大學2020年工商管理碩士(MBA)網報指南
來源:江西財經大學MBA教育學院
時間:2019-11-13 18:43:34
特別提醒:我校2020年工商管理碩士專業根據研究方向區分工商管理碩士(MBA),報考院系名稱為工商管理學院;高級管理人員工商管理碩士(EMBA),報考院系名稱為MBA教育學院。我校MBA網報設置具體如下:
招生單位代碼(名稱):36(江西省)10421(江西財經大學)
考試方式代碼(名稱):25(管理類聯考)
報考類別代碼(名稱):11(非定向就業)、12(定向就業)
注:原則上報考全日制的考生應選擇非定向就業,入取后需調檔。

報考院系(代碼)名稱:001 工商管理學院
報考專業代碼(名稱):125100 ((專業學位)工商管理)
研究方向:01(MBA)非全日制;02(MBA)全日制
考試科目:199 管理類聯考綜合能力(包括數學、邏輯、寫作,共200分)、204英語二或203日語(100分);

2020年網上預報名9月24日開始,網上預報名和10月10日開始的正式報名一樣有效。為了避免網絡擁堵和報考點不足的風險,如果已經確定好院校和專業的同學可以在預報名時填寫好信息,完成報名。以下給各位詳解網報全流程。2020年考研預報名和正式報名時間如下:
一、網上報名時間
【預報名】
2019.9.24-9.27(9:00~22:00)
【正式報名】
2019.10.10-10.31(9:00~22:00)
二、報考條件
(一)大學本科畢業后有3年或3年以上工作經驗的人員(2017年9月1日前獲得畢業證書);
(二)獲得國家承認的高職高專畢業學歷后,有5年或5年以上工作經驗的人員(2015年9月1日前獲得畢業證書);
(三)已獲碩士學位或博士學位并有2年或2年以上工作經驗的人員(2018年9月1日前獲得畢業證書)。
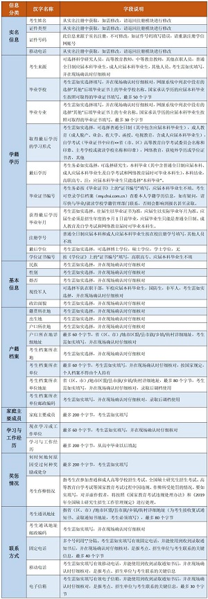
三、網絡信息填寫

第一步:填寫學籍學歷
★考生來源

注:應屆本科生一般選應屆全日制(2020年畢業全日制本科),其他根據自己的情況填寫
1.如果你是搞科研的,就選教育科研人員
2.如果你是在職教師,就選高等教育教師或者中等教育教師
3.其他的在職往屆生,就選其他在職人員
4.如果你是二戰,自考,辭職考研等,就選其他人員(兜底萬能選項)
★最后學歷取得時間和方式

最后學位項,按照真實學歷填寫即可,如果本科畢業時候只有畢業證書,沒有學位證書,選擇第4項(無)可不用填寫學位證書編號。
★學籍校驗:
一般情況下,學籍信息是可以快速校驗的。但無論是否通過校驗,考生都可以繼續填寫考生信息中的其他部分,不影響后續操作。
對于學籍校驗未通過的情況,則可能是以下原因:
1.報名時輸入的學歷(學籍)相關信息有誤;輸入時沒有半角輸入數字,畢業月份年份日期選錯了(再次強調畢業證編號與畢業年份沒直接聯系,右下角漢字月份才是畢業月份和日期)。
2.學歷(學籍)電子注冊信息有誤(聯系學校學籍管理的老師解決)
3.學歷(學籍)未注冊:這種情況可以登錄學信網,查看學信檔案,提交認證報告《教育部學籍在線驗證報告》、《教育部學歷證書電子注冊備案表》或者《中國高等教育學歷證書認證報告》。
★補充一點去年開始的新變化
從2019年起,由考生報考招生單位負責學歷(學籍)的審查,并根據審查結果確定考生的考試資格。在網報期間未通過學歷(學籍)校驗的考生不再需要向報考點提交認證報告,自學考試和網絡教育屆時可畢業考生也不再需要向報考點提交相關證明(成績證明),改由在招生單位規定的時間內完成學歷(學籍)核驗。
具體如何操作咨詢招生單位(你想考的學校)
第二步:填寫基本信息

第三步:填寫戶籍檔案

★檔案問題:
全日制應屆生檔案在就讀學校;
畢業生檔案一般有以下6大流向:
1. 繼續在本校讀研讀博等深造的,檔案留校;
2. 已簽約單位有檔案接收權的,檔案轉到工作單位;
3. 已簽約單位沒有檔案接收權的,檔案轉到工作單位所在地的市縣級人才市場(人才交流中心、人力資源中心);
4. 未簽約的未就業或是自由職業、自謀職業畢業生,檔案直接轉回原籍所在地的市縣級人事部門(由于部門改革等原因,不同時期接收檔案的原籍地部門叫法前后可能不一致,人事局、勞動和社會保障局、人力和社會保障局等具體可以用地圖搜一下當地的人社局);
5. 畢業后在他校深造的,檔案轉到其他高校;
6. 還有部分高校有政策,就是畢業后檔案和戶口可以留在學校的人才交流中心兩年,兩年后必須遷走。
第四步:填寫家庭主要成員

與本人關系,填父子,母子。或填父親,母親都是可以的。影響不大沒必要糾結。
第五步:填寫學習與工作單位(沒工作和辭職的就填無)

第六步:填寫獎懲情況
只要不是大型考試作弊,(大型考試不包括學校組織的期末期中考試)填無
獎勵情況,一般沒人看,想填就填,不想填就填無

第七步:填寫聯系方式
考生通訊地址,就是你明年5~7月能穩定拿到快遞的地方;聯系電話注意避免一年內更換。
固話沒有就填0(固話和手機號不是一回事)。
郵箱常用郵箱。

個人信息對照表如下:

四、報考信息填寫
1.選擇報考單位、考試方式

管理類聯考:報考MBA、MEM、MPA、MPAcc、MAud、MLIS等都選擇管理類聯考。
招生單位:是你將來讀研的地方,不是母校,也不是報考點
專項計劃:一般填無,
如果有參與相應專項計劃,如少干,大學生兵專項計劃正常選就好
在選擇報考單位之后,下方會自動顯示招生單位網報公告,小主們一定要先閱讀下招生單位的報考須知。保證自己符合招生單位的招生條件。
2.選擇報考專業

我院今年MBA分為全日制和非全日制兩種學習方式,選擇方向01MBA下方對應的是非全日制,選擇方向02MBA下方對應的是全日制,考生可根據自身實際情況合理選擇學習方式。
3. 選擇報考點
注:在選擇報考點之后,下方會自動顯示報考點網報公告小伙伴們一定要先閱讀下報考點的網報公告。

考生報考點根據自身實際情況選擇,我省實行戶籍所在地報考原則,如若不在戶籍所在地參考,需要在本人考試地提交社保流水證明(社保流水需要提供近三個月,即8,9,10三個月)
4. 校驗信息

5. 生成報名號,報名完成
1.校對填報信息后,輸入校驗碼,并點擊頁面下方按鈕,才能生成報名號,完成填報工作。
2.請按教育部、本人所在地省級教育招生考試管理機構、報考點以及報考招生單位的網上公告要求報名,凡不按公告要求報名、網報信息誤填、錯填或填報虛假信息而造成不能考試或復試的,后果由考生本人承擔。

接下來,從頭到尾檢查一遍信息,一個字都不要漏掉,勾選“本人承諾信息完整屬實,符合相關規定。”后,在頁面底部輸入校驗碼,點擊“核對無誤,生成報名號”按鈕。

牢記你的報名號和學信網賬號信息就可以啦!返回首頁會出現

大家可以修改除報名單位,報考點,考試方式外的非必要信息,若需修改關鍵信息則需要取消現有報名重新填報!
劃重點!
1.提醒一下,如果你選擇的報考點開通了網上支付,則會出現一個“網上交費”按鈕,點擊該按鈕,網上支付成功后才算網上報名成功。而且考點繳費了才是你的。
2.網報期間一定要下載最終報名信息表,有些招生單位會要求提供,不要給自己以后考試帶來阻礙哦!
注意:網報成功后,所有考生還要在規定時間內到報考點指定地點現場確認,逾期不再補辦!現場確認時間由各省級教育招生考試機構自行確定和公布。











